○加東市個人情報の保護に関する法律施行細則
令和5年3月7日
規則第2号
(趣旨)
第1条 この規則は、個人情報の保護に関する法律(平成15年法律第57号。以下「法」という。)、個人情報の保護に関する法律施行令(平成15年政令第507号。以下「令」という。)及び加東市個人情報の保護に関する法律施行条例(令和4年加東市条例第36号。以下「条例」という。)の施行に関し必要な事項を定めるものとする。
(個人情報ファイル保有の届出事項)
第2条 条例第3条第1項の実施機関が定める事項は、法第75条第1項に規定する事項とする。
(写しの作成及び送付に要する費用の額)
第3条 条例第5条第1項ただし書に規定する開示決定に係る保有個人情報が記録されている地方公共団体等行政文書の写しの作成に要する費用は、別表に定めるとおりとする。
2 条例第5条第1項ただし書に規定する開示決定に係る保有個人情報が記録されている地方公共団体等行政文書の写しの送付に要する費用は、その費用に相当する額とする。
(写しの作成及び送付に要する費用の免除)
第4条 条例第5条第2項の規定により、開示請求者が経済的困難により開示決定に係る保有個人情報が記録されている地方公共団体等行政文書の写しの作成及び送付に要する費用を納付する資力がないと実施機関が認めるときは、その費用を免除することができる。
(写しの送付に要する費用の納付の方法)
第5条 令第28条第4項の規則で定める方法は、郵便切手、現金その他実施機関が定めるものにより納付する方法とする。
(個人情報ファイル簿)
第6条 法第75条第1項に規定する帳簿の作成及び公表は、個人情報ファイル簿(様式第1号)により行うものとする。
(開示請求等)
第7条 法第77条第1項に規定する開示請求は、保有個人情報開示請求書(様式第2号)により行うものとする。
2 令第22条第3項の委任状は、委任状(開示請求用)(様式第3号)とする。
3 法第87条第3項に規定する開示の実施の方法等の申出は、保有個人情報の開示の実施方法等申出書(様式第4号)により行うものとする。
(1) 開示請求に係る保有個人情報の全部を開示するとき 保有個人情報開示決定通知書(様式第5号)
(2) 開示請求に係る保有個人情報の一部を開示するとき 保有個人情報一部開示決定通知書(様式第6号)
2 法第82条第2項に規定する保有個人情報の開示をしない旨の決定の通知は、保有個人情報不開示決定通知書(様式第7号)により行うものとする。
(開示請求に係る事案の移送)
第9条 法第85条第1項に規定する開示請求に係る事案の移送は、他の実施機関への開示請求事案移送書(様式第10号)により行うものとする。
2 法第85条第1項に規定する開示請求者に対する通知は、開示請求者への開示請求事案移送通知書(様式第11号)により行うものとする。
(第三者に対する通知等)
第10条 法第86条第1項に規定する第三者に対する通知は、第三者意見照会書(法第86条第1項適用)(様式第12号)より行うものとする。
2 法第86条第2項に規定する第三者に対する通知は、第三者意見照会書(法第86条第2項適用)(様式第13号)より行うものとする。
3 法第86条第1項又は第2項に規定する意見書の提出は、保有個人情報の開示決定等に関する意見書(様式第14号)により行うものとする。
4 法第86条第3項に規定する反対意見書を提出した第三者に対する通知は、開示決定通知を行った旨の反対意見書提出者への通知書(様式第15号)より行うものとする。
(訂正請求等)
第12条 法第91条第1項に規定する訂正請求は、保有個人情報訂正請求書(様式第19号)により行うものとする。
2 令第29条の規定により読み替えて準用する令第22条第3項の訂正請求における委任状は、委任状(訂正請求用)(様式第20号)とする。
(訂正決定等の通知)
第13条 法第93条第1項に規定する保有個人情報の訂正をする旨の決定の通知は、保有個人情報訂正決定通知書(様式第21号)により行うものとする。
2 法第93条第2項に規定する保有個人情報の訂正をしない旨の決定の通知は、保有個人情報の訂正をしない旨の決定通知書(様式第22号)により行うものとする。
4 法第95条に規定する訂正決定等の期限の特例規定を適用する旨の通知は、保有個人情報訂正決定等期限特例延長通知書(様式第24号)により行うものとする。
(訂正請求に係る事案の移送)
第14条 法第96条第1項に規定する訂正請求に係る事案の移送は、他の実施機関への訂正請求事案移送書(様式第25号)により行うものとする。
2 法第96条第1項に規定する訂正請求者に対する通知は、訂正請求者への訂正請求事案移送通知書(様式第26号)により行うものとする。
(保有個人情報の提供先への通知)
第15条 法第97条に規定する保有個人情報の提供先に対する通知は、保有個人情報提供先への訂正決定通知書(様式第27号)により行うものとする。
(利用停止請求等)
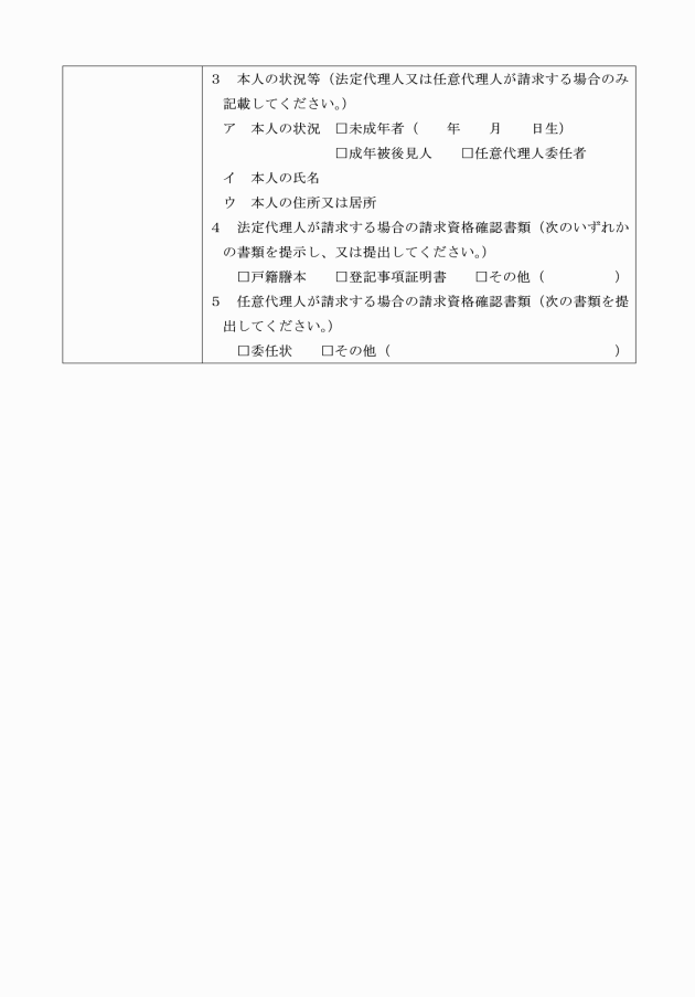
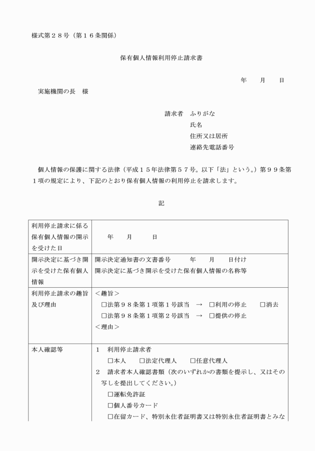
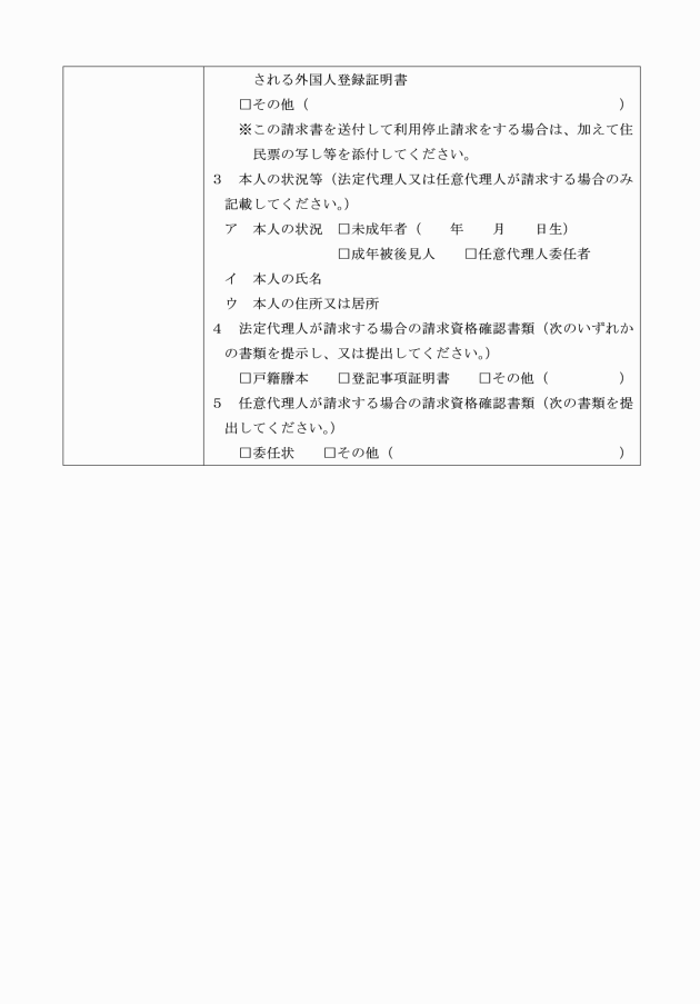
第16条 法第99条第1項に規定する利用停止請求は、保有個人情報利用停止請求書(様式第28号)により行うものとする。
2 令第29条の規定により読み替えて準用する令第22条第3項の利用停止請求における委任状は、委任状(利用停止請求用)(様式第29号)とする。
(利用停止決定等の通知)
第17条 法第101条第1項に規定する保有個人情報の利用停止をする旨の決定の通知は、保有個人情報利用停止決定通知書(様式第30号)により行うものとする。
2 法第101条第2項に規定する保有個人情報の利用停止をしない旨の決定の通知は、保有個人情報の利用停止をしない旨の決定通知書(様式第31号)により行うものとする。
4 法第103条に規定する利用停止決定等の期限の特例規定を適用する旨の通知は、保有個人情報利用停止決定等期限特例延長通知書(様式第33号)により行うものとする。
(審査会諮問の通知)
第18条 法第105条第3項の規定により読み替えて準用する同条第2項に規定する諮問をした旨の通知は、諮問をした旨の通知書(様式第34号)により行うものとする。
(その他)
第19条 この規則に定めるもののほか、必要な事項は、別に定める。
附則
(施行期日)
1 この規則は、令和5年4月1日から施行する。
(加東市個人情報保護条例施行規則の廃止)
2 加東市個人情報保護条例施行規則(平成18年加東市規則第9号)は、廃止する。
(加東市公の施設の指定管理者の指定の手続等に関する条例施行規則の一部改正)
3 加東市公の施設の指定管理者の指定の手続等に関する条例施行規則(平成18年加東市規則第40号)の一部を次のように改正する。
〔次のよう〕略
附則(令和6年11月28日規則第23号)
(施行期日)
1 この規則は、令和6年12月2日から施行する。
(経過措置)
2 この規則の施行の際現にこの規則による改正前の各規則に基づく様式(次項において「旧様式」という。)でなされた申請等は、この規則による改正後の各規則に基づく様式でなされた申請等とみなす。
3 この規則の施行の際、旧様式による用紙で現に残存するものは、当分の間、所要の修正を加え、なお使用することができる。
附則(令和7年12月15日規則第25号)
(施行期日)
1 この規則は、令和8年1月1日から施行する。
(経過措置)
2 この規則の施行の際現にこの規則による改正前の様式(次項において「旧様式」という。)でなされた請求は、この規則による改正後の様式でなされた請求とみなす。
3 この規則の施行の際、旧様式による用紙で現に残存するものは、当分の間、所要の修正を加え、なお使用することができる。
別表(第3条関係)
地方公共団体等行政文書の種別 | 交付する写し又は複製物 | 金額 | ||
1 文書、図画又は写真 | (1) 複写機により複写したもの(日本産業規格A列3番の大きさまでのもの) | 白黒 | 1枚につき10円 | |
多色刷り | 1枚につき50円 | |||
(2) 複写機により複写したもの(日本産業規格A列3番の大きさを超えるもの) | 当該複写に要する費用に相当する額 | |||
2 電磁的記録 | (1) ビデオテープ、録音テープその他の動画記録媒体及び音声記録媒体 | 光ディスクに複製したもの | 1枚につき100円 | |
(2) (1)以外の電磁的記録 | ア 印刷物として出力したもの(日本産業規格A列3番の大きさまでのもの) | 白黒 | 1枚につき10円 | |
多色刷り | 1枚につき50円 | |||
イ 印刷物として出力したもの(日本産業規格A列3番の大きさを超えるもの) | 当該出力に要する費用に相当する額 | |||
ウ 光ディスクに複製したもの | 1枚につき100円 | |||
3 1及び2以外の地方公共団体等行政文書 | 地方公共団体等行政文書の性質に応じ作成した写し又は複製物 | 当該写し又は複製物の作に要する費用に相当する額 | ||
備考 両面に複写され、又は出力された用紙については、片面を1枚として費用の額を算定する。

(令6規則23・令7規則25・一部改正)



















(令6規則23・令7規則25・一部改正)










(令6規則23・令7規則25・一部改正)







